协会微报
协会动态
关于深度探访河北王子羊孕婴童连锁...
深度探访熊小婴:新理念破局传统母...
孕婴纵谈
位置:首页 > 协会微报 > 孕婴纵谈
电商大盘由涨转跌已成事实?先来说说今年双十一期间母婴各品类大盘的变化。ECdataway数据威数据显示,2021年11月1日-11日期间,天猫母婴多个类目同比去年双十一期间规模有所萎缩,如包括婴幼儿食......
时间: 地点:
近日,京东JC2M智能制造平台发布《儿童牛奶行业趋势报告》。《报告》对儿童牛奶消费行业进行了分析,高线城市80、90新生代家长已经成为该类商品消费主力军。报告显示,儿童牛奶消费呈现持续增长态势,天然、......
时间: 地点:
全民社交时代,种草内容平台成为品牌主触达用户的关键渠道•种草内容平台在品牌主市场营销预算中已占到平均57%的比例,同时品牌主对其的运营精细化程度也在日益提升,主要体现在以下四个方面:专设内容运营团队、......
时间: 地点:
近日,麦肯锡发布了最新报告《未来十年塑造中国消费增长的五大趋势》,以具象化的视角,近距离观察中国消费者显现的新趋势。未来十年,中国对于消费增长的贡献或将继 续居于全球领先位置——事实上,未来十年全球约......
时间: 地点:
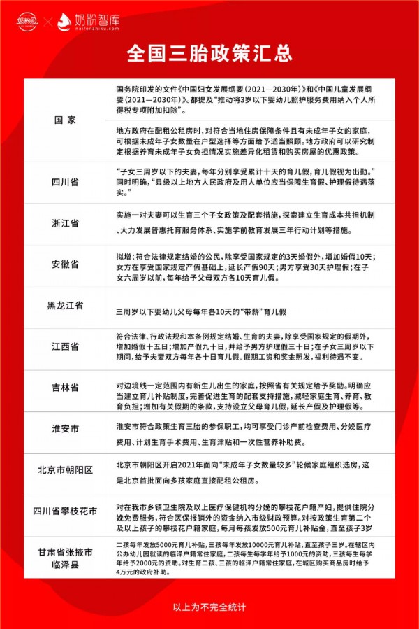
站在两个一百年的历史交汇点上,国家重磅发布了三胎政策,在之后几个月时间,三胎政策成为全网热词,看好与不看好的声音交叉上演。直到现在,我们发现随着越来越多地方政府推出配套政策,加强三胎政策的落地。 ......
时间: 地点:













