
背后新生人口下滑严峻
人口红利与一个国家的经济发展活力息息相关,我国作为一个强劲的发展中大国,这两年却面临着新生人口持续下滑的难题。与此同时,“生不起”“养不起”“不敢生”“不愿生”成为大家普遍的现状。现在笔者带大家看几组数据:
1、据全国第七次人口普查主要数据,2020年我国出生人口1200万,同比下滑18%,相比2016年高峰期下滑32.8%;二孩占新出生人口的50%,2013年这一数字为30%。由此可推测想生头胎的育龄妇女生育意愿并不高,如果不加以干预,随着想生二胎育龄妇女年龄上移,我国新生儿整体出生率将更难以保障。甚至有业内人士预测,2021年新生儿出生数或将下降至800万左右 。

2、第七次全国人口普查数据显示,婚嫁、生育、养育、教育以及住房等成本较高,群众生育意愿下降,2020年育龄妇女综合生育率为1.3,已经处于较低水平,生育意愿为1.8个。民政部官网数据显示,2013年后,全国结婚登记数逐年下降。
3、广东、山东、河南、江苏、四川、浙江、安徽、湖北、广西等作为我国的人口大省,近几年部分省份出生人口下滑形势极为严峻,比如据了解,安徽省出生人口连续4年减少,2017年至2021年安徽省出生人口分别为98.4万、86.5万、76.6万、64.5万、53万(预测),年增长率为-12.1%、-11.4%、-15.8%,-17.8%,整体呈断崖式下降趋势。
另外,广东出生人口数已经连续三年减少,而且减少的幅度逐渐加大,出生人口性别比依然偏高。同时,已婚育龄妇女总量逐年加速下降,初婚初育年龄双双推迟,2020年,广东晚婚率达到84%左右。
从全国到区域,新生儿出生率普遍都在下滑,其中部分省份形势更是严峻,提高大家的生育意愿,解决大家面临的生育困难显然势在必行!

三胎政策正在常态化
激励措施不仅聚焦三胎
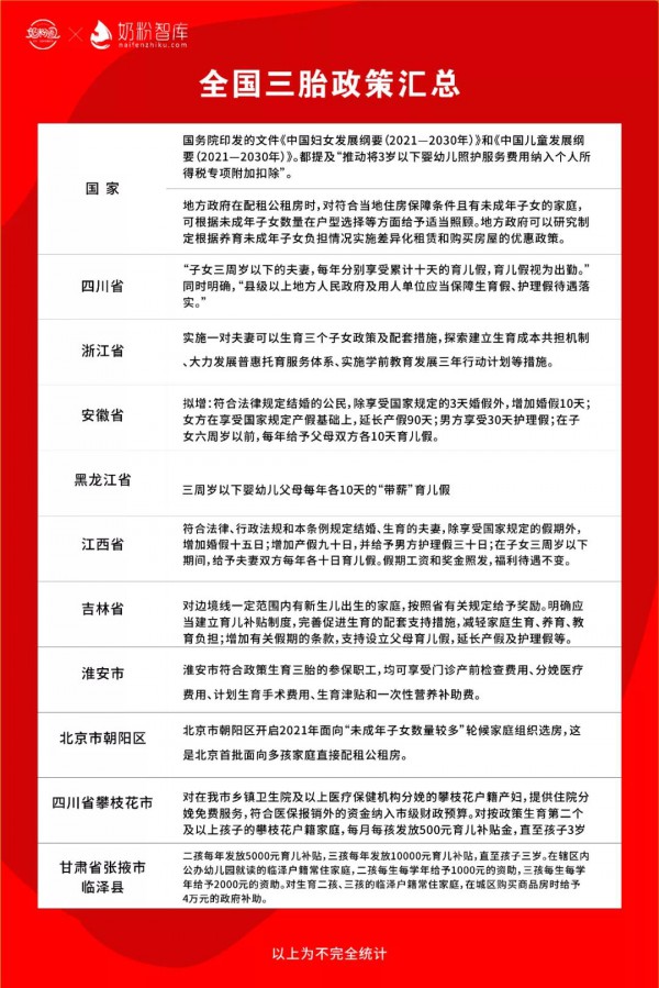
三胎政策正式发布至今,国家及各级政府相继出台相关政策进行三胎的落地。健康时报报道,截至11月2日,全国已有14个省(自治区、直辖市)已经公布了当地的人口计生条例修正案(不完全统计)。其中,江西、四川、江苏、贵州、吉林以及山西等6个省份的人口计生条例修正案已获通过,辽宁、湖南、湖北、陕西、安徽、海南、宁夏、云南等8个省(自治区、直辖市) 的人口计生条例修正草案正处于向社会公开征求意见阶段。
为了方便大家清楚看到此轮各省份公布的修订计生条例,笔者不完全汇总了全国三胎政策情况,主要聚焦住房、教育、医疗、生养等几大方面,比如中央明确:地方政府在配租公租房时,对符合当地住房保障条件且有未成年子女的家庭,可根据未成年子女数量在户型选择等方面给予适当照顾;推动将3岁以下婴幼儿照护服务费用纳入个人所得税专项附加扣除等。
而到省(自治区、直辖市),四川、黑龙江、江西、吉林、贵州、山西等普遍提出了延长产假和陪产假、增设“育儿假”等措施,江西省还提到增加婚假15日,山西依法办理结婚登记的夫妻可以享受婚假三十日等。要注意的是,这些措施主要聚焦提高大家的结婚意愿,缓解大家的生育顾虑,从源头上提高生育率,并非仅限于对生三胎的激励。此外,安徽、辽宁、湖北、云南、海南、湖南、宁夏、陕西等省(自治区、直辖市)也拟设置育儿假,尚处于征求意见阶段。
另外,到市级政府及县级政府,直接是“真金白银”的激励,比如四川省攀枝花市提出:对按政策生育第二个及以上孩子的攀枝花户籍家庭,每月每孩发放500元育儿补贴金,直至孩子3岁;甘肃省张掖市临泽县提到:二孩每年发放5000元育儿补贴,三孩每年发放10000元育儿补贴,直至孩子三岁。在辖区内公办幼儿园就读的临泽户籍常住家庭,二孩每生每学年给予1000元的资助,三孩每生每学年给予2000元的资助。对生育二孩、三孩的临泽户籍常住家庭,在城区购买商品房时给予4万元的政府补助。
求其上,得其中;求其中,得其下!
三胎政策要这样看
尽管依然有很多不看好三胎政策的声音,但从中央到地方,我们看到政府上下齐心提高我国生育率的决心。从颁发的相关政策来看,三胎政策已经不仅是解决生不生三胎的问题,而是解决大家愿意生头胎,愿意生二胎,鼓励生三胎的问题。
正如奶粉圈&奶粉智库创始人刘磊所说:“求其上,得其中;求其中,得其下;求其下,必败!三胎政策妙!”由此可见,三胎政策带来的生育率值得期待。同时,三胎政策落地需要时间,有业内人士认为未来两年我国新生儿或将出现小幅上涨。
值得注意的是,相比发达国家,1200万的新生儿依然是一个很大的市场,只是面临当下这个分流的时代,需要奶粉品牌协同渠道,共同调整好心态,扎实做好市场,做强口碑,做大增量!
无疑,当下市场竞争激烈,但悲观者看到困难,乐观者看到机会!只有调整好心态,锻炼好团队,机会来临时,才能快速助力腾飞!
来源:奶粉圈
免责声明:凡注明 来源:XXXX(非betway登录入口)的图文内容,版权归原作者所有,本平台转载旨在分享交流,并不代表赞同文中观点和对其真实性负责。仅供读者参考,不用作商业用途。若侵权,版权等问题,烦告知及联系电话:15001008152,将马上安排删除








