协会微报
协会动态
关于深度探访河北王子羊孕婴童连锁...
深度探访熊小婴:新理念破局传统母...
孕婴纵谈
位置:首页 > 协会微报 > 孕婴纵谈 > “三孩”生育政策正式入法!母婴市场这些最新机会值得关注
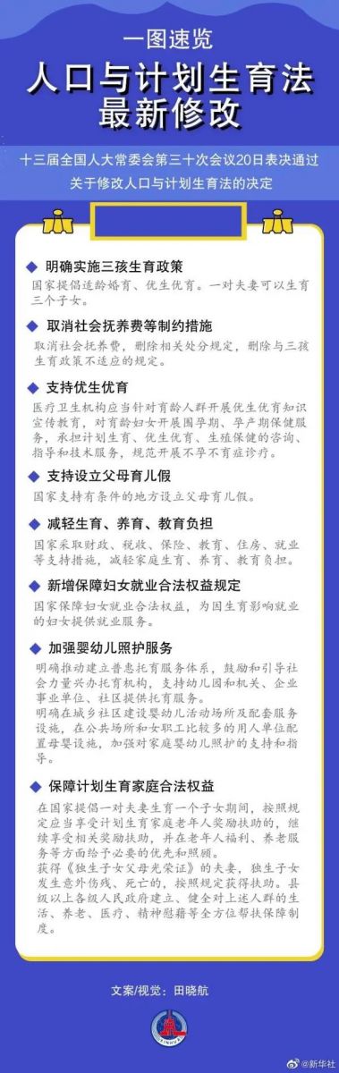
2021年8月20日,人口与计划生育法完成修改,三孩生育政策正式入法。
当日,全国人大常委会会议表决通过了关于修改人口与计划生育法的决定。修改后的人口与计划生育法规定,国家提倡适龄婚育、优生优育,一对夫妻可以生育三个子女。国家采取财政、税收、保险、教育、住房、就业等支持措施,减轻家庭生育、养育、教育负担。
为优化生育政策、促进人口长期均衡发展,此次对这部法律作出了哪些重要修改?

图片来源:新华社微博
01
国家生育政策经历了哪些重要发展阶段?
据中国人民大学人口与发展研究中心副主任、教授宋健介绍,20世纪七八十年代是中国生育政策不断调适、寻求合理目标定位的时期。在1973年全国计划工作会议上,人口增长目标被纳入国民经济发展计划,人口指标与经济目标开始紧密结合。
随后“国家提倡和推行计划生育”被写入1978年宪法。1973年提出的“晚、稀、少”政策目标在1978年明确为“晚婚、晚育、少生、优生”的宣传口号和“最好一个、最多两个”的数量限定性目标,并进一步在1980年通过《公开信》的方式“提倡一对夫妇只生育一个孩子”,独生子女政策从此出台。
虽然20世纪70年代中国生育水平已有了大幅下降,但只生一个孩子的要求与群众生育意愿之间仍存在较大距离,一孩政策引起了强烈反弹。为了适应当时农村的生产力水平和对劳动力的要求,1984年国家对一孩政策进行微调,允许农村独女户在一定间隔后生育第二个孩子,即“一孩半”政策。
2013年十八届三中全会《中共中央关于全面深化改革若干重大问题的决定》公布实施“单独二孩”政策。宋健指出,某种程度上,这既是对独生子女是一代人政策的回应,也是对政策宽松化之后生育水平变化幅度的试探。2015年十八届五中全会提出“全面实施一对夫妇可生育两个孩子政策”,满足了家庭生养两个孩子的意愿。政策实施后,从数据来看,出生婴儿中二孩占比和二孩总和生育率确实有明显提升,但一孩总和生育率的下降幅度更快,不仅没有出现生育堆积现象,甚至年出生人口数和生育水平仍在继续下降。
2021年5月31日,中共中央政治局会议决定“实施一对夫妻可以生育三个子女政策及配套支持措施”。进一步优化生育政策,实施一对夫妻可以生育三个子女政策及配套支持措施,有利于改善我国人口结构、落实积极应对人口老龄化国家战略、保持我国人力资源禀赋优势。
02
人口计生法修订的背景是什么?
在过去十年,中国的出生人口和人口生育水平波动很大,2010年第六次人口普查的时候,出生人口为1600万,2016年、2017年这两年出生人口在1700万以上,但是到2018年以后,却出现了连续三年下降的情况,而且下降的幅度较大。“七普”数据显示,2020年我国出生人口数量为1200万,总和生育率是1.3。根据对2021年上半年人口出生监测的情况来看,今年的出生人口和生育水平仍然会呈现走低的趋势。与此同时,人口老龄化程度进一步加深,未来一段时期,将持续面临人口长期均衡发展的压力。

人口老龄化是世界人口发展的大趋势,也是我国今后相当长一段时间内的基本国情。实施一对夫妻生育三个子女的政策,长期来看有利于缓解生育水平走低,改善人口的年龄结构,促进人口的长期均衡发展。
03
各地出台了哪些积极措施支持三孩生育?
时代在发展,人们的生活需求和生育意愿也发生了变化,必须重视“生不起”“养不起”的问题。如何化零为整、做“全”功夫?全国各地积极出台配套政策,支持三孩生育。
8月4日,“北京12345”援引市卫生健康委员会消息称:经核实,5月31日(含)后按规定生育三孩的,除享受国家规定的产假外,享受生育奖励假30天,其配偶享受陪产假15天。女职工经所在机关、企业事业单位、社会团体和其他组织同意,可以再增加假期一至三个月。
7月28日,四川攀枝花宣布对按政策生育第二个及以上孩子的攀枝花户籍家庭,每月每孩发放500元人民币育儿补贴金,直至孩子3岁。攀枝花也成中国首个发放育儿补贴金的城市。专家表示,攀枝花的“吃螃蟹”精神值得肯定,对于构建生育友好型社会将发挥积极作用,对其他城市与地区,也有着积极且十分现实的借鉴意义。
7月1日,河南省发布关于征求《河南省职工生育保险办法(修订草案征求意见稿)》意见的公告。意见稿指出,妊娠满7个月以上生产或者引产的,享受98天的生育津贴;难产的,增加15天的生育津贴;多胞胎生育的,每多生育1个婴儿增加15天的生育津贴。河南的享受生育津贴或从90天增至98天。
鼓励生育措施并无现成的模板可套,也没有精准的标尺可量。激励措施可以形式多样,但根本是要聆听民意民声,与民众形成良性互动,直面民众生不起、养不起等难题。
04
聚焦政策影响下的母婴行业
一系列生育支持措施相继落地,对母婴行业整体发展亦将产生深远影响。
宝宝树&尼尔森最新发布的《2021母婴行业洞察报告》(以下简称“报告”)显示,超过七成的一孩年轻家庭(含怀孕)有生育二孩/三孩意愿;超过六成生育适龄人群表示生育奖励金及补贴、夫妻共同产假等配套福利能够提升其生育意愿。2021年整体母婴市场持续稳定增长,母婴快消全渠道销售额在今年二季度同比增长5.4%。
65%母婴人群有望通过生育补助、延长产假等福利提升生育意愿
调研母婴群体中,拥有一孩家庭占比75%,无孩备孕与二胎及以上人群分别在15%和10%左右。
尽管部分宝妈宝爸认为有孩子之后时间精力有所下降,但大多数宝妈宝爸们认为家庭关系随之更好,自身心情也变得更好。超过七成一孩(含怀孕期)宝妈宝爸有计划要下一胎。暂不考虑生二孩和三孩的原因略有不同,一孩家庭人群主要考虑养育成本和教育责任,二孩家庭人群主要考虑现阶段孩子数量足够及养育成本。此外,38%未计划要小孩的适龄家庭人群顾虑来自婚姻不确定性。
超六成母婴家庭人群表示会因生育津贴、假期等社会/企业生育福利的增加而提升生育意愿。
其中,超过半数希望获得更多生育奖励金、抚育及生育医疗补贴;渴望延长女性带薪生育假期或夫妻共同产假的人群分别占比46%及42%;43%人群渴望获得免费托育福利。
母婴重点消费品类呈五大发展趋势
报告显示,国内母婴行业整体稳中有增,母婴快消全渠道销售额在今年二季度较一季度增长5.4%。
线上渠道自2021年以来增速明显放缓,但截至2021年6月滚动一年销售额增长仍高达12.4%。
线下母婴实体店连续两年占据55%市场份额。
低线城市需求被撬开,成为线下母婴品类的主要流量入口,其中县级市及其以下乡镇母婴销售额占比已达60%。

其中,以婴儿奶粉、尿裤、洗护为代表的母婴重点消费品类市场呈现以下5大趋势:
趋势一:母婴快销线上化趋势强劲 纸制品和洗护用品线上销售占比过半
自疫情以来,母婴消费阵地逐步向线上迁移,其中2020年4季度母婴消费线上市场增速高达17%。而随着疫情防控形势好转,线下市场逐渐回暖,2021年一季度及二季度增速均大于5%。其中,婴儿纸制品和洗护用品线上渗透高,销售占比过半;而婴儿奶粉及喂哺用品线上市场渗透率较低,仍有较大增长空间。
趋势二:标品市场品牌集中化 需求细分品类市场品牌集中度下降
婴儿奶粉头部品牌虹吸效应显著,TOP10厂商销售额同比增长9%,市场份额达74%;TOP10婴儿尿裤厂商销售额同比增长4.9%,连续两年市场份额57%;婴儿洗护需求更为精细化的婴儿洗护市场较为分散,竞争激烈,尚未出现龙头品牌,TOP10厂商销售额同比下降4.5%,市场份额下降至30%。
趋势三:母婴重点品类本土化趋势显著 市场份额持续扩大
国内厂商凭借在研发方面的进步、渠道下沉的执行优势,其市场份额持续扩大,并开启高歌猛进的增长速度。截至2021年6月滚动一年数据,TOP10国内婴儿厂商销售额同比增长27.9%,市场份额达50%;TOP10国内婴儿尿裤销售额同比增长63.6%,市场份额扩大至8%;TOP10国内婴儿洗护厂商销售额同比增长10.7%,市场份额增至42%。
趋势四:母婴消费渐趋理性 中端价格产品份额扩大
整体重点品类价格市场指数呈现中端化趋势。奶粉及香皂/浴液中端价格范围产品销售额显著提升,中高端价格婴儿奶粉增速达27.9%,市场份额超7成;婴儿香皂/浴液中端范围产品销售额增速15.1%,市场份额达30%;尿裤中低端价格产品销售占比也持续扩大,护肤低端价格产品增速凸显。
趋势五:婴儿品类关键词突出产品成分、功能及使用感
婴儿奶粉及洗护用品通过成分体现产品优势。例如,奶源是婴儿奶粉主要强调要素,其次通过配方、优质蛋白、营养素和工艺的说明,突出“好吸收、好消化、增强抵抗力”等功能特征。透气、轻薄等体现使用体感元素是婴儿尿裤的主要强调要素,部分产品则通过原材料,突出尿裤的修护、预防等功能。
来源:中国婴童网
免责声明:凡注明 来源:XXXX(非betway登录入口)的图文内容,版权归原作者所有,本平台转载旨在分享交流,并不代表赞同文中观点和对其真实性负责。仅供读者参考,不用作商业用途。若侵权,版权等问题,烦告知及联系电话:15001008152,将马上安排删除








