今天是:2025年12月07日 星期日
本站首页
betway88西汉姆网站
• 协会简介
• 会长寄语
• 协会章程
• 组织机构
• 协会年鉴
• 联系方式
• 合作专家
协会会员
• 会员介绍
• 会员服务
• 儿童文艺工作委员会
• 法律服务部
• 财税服务部
协会动态
• 活动通知
• betway必威中国
• 2025京津冀全渠道峰会
• 宣传报道
• 协会视频
• 2019母婴店导购之星
• 2020母婴店导购之星
• 财税服务
• 法律服务
行业资讯
• 国内新闻
• 国际动态
• 企业招聘信息
• 共求合作
政策法规
• 政策法规
必威中国
• 必威中国会
• 婴童订货会
党建工作
• 党建信息
• 党课培训
协会微报
• 推荐品牌
• 微博微报
• 母婴产品
• 孕婴纵谈
• 行业周刊
通知公告
协会动态
关于深度探访河北王子羊孕婴童连锁的通知
关于深度探访河北王子羊孕婴童连锁...
深度探访熊小婴:新理念破局传统母婴困局,资源共链激活产业新生态
深度探访熊小婴:新理念破局传统母...
通知公告
位置:
首页
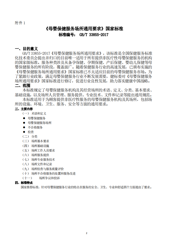
> > 通知公告 > 转发全国健标委征集《母婴保健服务场所通用要求》国家标准起草单位的通知
转发全国健标委征集《母婴保健服务场所通用要求》国家标准起草单位的通知
通知公告
• 北京市商业服务业“优化支付服务 提升支付便利性”倡议书
• 关于betway登录入口副秘书长的任命通知
• betway登录入口于秘书处办公地址搬迁的公告
• betway官方下载秘书处放假的通知
• 关于延期举办第 34 届京正·北京国际孕婴童产业博览会的通知
• betway官方下载秘书处2022年春节放假的通知
• 育享未来 助力美好生活 孕婴童行业积极助力“三孩政策”落地倡议活动
• 关于betway登录入口延期换届的报告
• 【转发北京市商务局】关于进一步做好疫情防控工作的通知
• 关于进一步从严从紧从实加强商业服务业 疫情防控工作的通知
首页
-
关于我们
-
网站地图
-
广告管理
孕婴童,婴童,婴童产业、母婴用品、童装加盟,儿童用品,婴幼儿用品,童车童床,孕婴童食品保健品
betway登录入口版权所有 ICP 证号:京 ICP 备 13004957号-1 电话:13522016705 15001008152 邮箱:jinzhu@yyxhorg
betway88必威东盟体育